Isolation Guidelines For Leukemia Floor

Pin On Nursing

Pin On Nursing

Cancers Free Full Text Role Of Dna Damage Response In Suppressing Malignant Progression Of Chronic Myeloid Leukemia And Polycythemia Vera Impact Of Different Oncogenes Html

Cancers Free Full Text Role Of Dna Damage Response In Suppressing Malignant Progression Of Chronic Myeloid Leukemia And Polycythemia Vera Impact Of Different Oncogenes Html

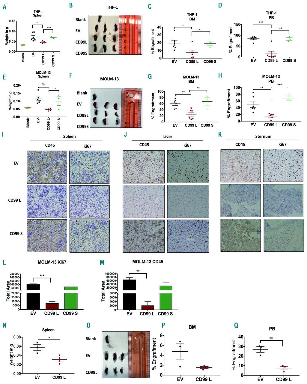
Clinical And Preclinical Characterization Of Cd99 Isoforms In Acute Myeloid Leukemia Haematologica

Clinical And Preclinical Characterization Of Cd99 Isoforms In Acute Myeloid Leukemia Haematologica

Pdf A Novel Method To Establish Glucocorticoid Resistant Acute Lymphoblastic Leukemia Cell Lines

Pdf A Novel Method To Establish Glucocorticoid Resistant Acute Lymphoblastic Leukemia Cell Lines

Pdf Deep Vein Thrombosis In Acute Myelogenous Leukemia

Pdf Deep Vein Thrombosis In Acute Myelogenous Leukemia

Pdf The Positive Effects Of Mediterranean Neutropenic Diet On Nutritional Status Of Acute Myeloid Leukemia Patients Under Chemotherapy

Pdf The Positive Effects Of Mediterranean Neutropenic Diet On Nutritional Status Of Acute Myeloid Leukemia Patients Under Chemotherapy

Pdf The Positive Effects Of Mediterranean Neutropenic Diet On Nutritional Status Of Acute Myeloid Leukemia Patients Under Chemotherapy

This is to protect the other patients in case a new patient develops respiratory symptoms cold or flu symptoms.

Isolation guidelines for leukemia floor.

Factors such as the rapid urbanisation of our cities increased volume and frequency of overseas travel and the emergence of new and drug resistant organisms have forced these facilities to prepare for patients with infectious afflictions or. Bar and the floor should be wide enough to allow sheep to easily remove their legs from under the bar to avoid injury. Guideline 23 june 2010 guidelines for the housing of sheep in scientific institutions. The client newly diagnosed with chronic lymphocytic leukemia.

Pressure differentials should not be less than 15 pa between isolation rooms and the adjacent ambient air. 19 september 2016 design considerations for hospital class n isolation rooms. Which client should not be assigned to the lpn. Preventing transmission of infectious agents in healthcare settings 2007 last update.

Cots chairs should not be set up in such a way that it blocks the nurse s access to the patient and the medical equipment. This simply means that for 48 hours the patient is not allowed to wander the halls of the unit and the door to the room must be kept shut. Any overnight visitors must be up and have the pull out chair and bedding put away no later than 7 30am. The isolation room pressure is lower than the adjoining rooms or corridor.

Updated guidelines by the american society of clinical oncology and the infectious diseases society of america on antimicrobial prophylaxis for adult patients with immunosuppression associated with cancer and its treatment. Cdc twenty four seven. Centers for disease control and prevention. Guideline for isolation precautions.

July 2019 page 7 of 206 updates ebola virus disease update august 2014. There will always be a requirement for isolation rooms within hospitals. The availability of continuous human leukemia cell lines as a rich resource of abundant accessible and manipulable living cells has contributed significantly to a better understanding of the pathophysiology of hematopoietic tumors the first malignant hematopoietic cell lines i e burkitt s lymphoma derived lines were established in 1963. The nurse and the licensed practical nurse lpn are caring for clients on an oncology floor.

The client who received two 2 units of prbcs on the previous. The recommendations in this guideline for ebola has been superseded by these cdc documents. Preventing transmission of infectious agents in healthcare settings 2007 skip directly to site content skip directly to page options skip directly to a z link. Guideline for isolation precautions.

The client who is four 4 hours postprocedure bone marrow biopsy. Upon admission all patients are put on room isolation for 48 hours.

Clinicopathologic And Molecular Features In Hairy Cell Leukemia Variant Single Institutional Experience Modern Pathology

Clinicopathologic And Molecular Features In Hairy Cell Leukemia Variant Single Institutional Experience Modern Pathology

Pdf Small Lymphocytic Lymphoma Presenting As A Paraneoplastic Syndrome With Acute Central Nervous System Demyelination

Pdf Small Lymphocytic Lymphoma Presenting As A Paraneoplastic Syndrome With Acute Central Nervous System Demyelination

Pdf Method For The Analysis Of The Tumor Microenvironment By Mass Cytometry Application To Chronic Lymphocytic Leukemia

Pdf Method For The Analysis Of The Tumor Microenvironment By Mass Cytometry Application To Chronic Lymphocytic Leukemia

Https Stacks Cdc Gov View Cdc 62073 Cdc 62073 Ds1 Pdf

Https Stacks Cdc Gov View Cdc 62073 Cdc 62073 Ds1 Pdf

Full Text Entire Abl1 Gene Deletion Without Bcr Abl1 Rearrangement In A Female P Ott

Full Text Entire Abl1 Gene Deletion Without Bcr Abl1 Rearrangement In A Female P Ott

Cancers Special Issue Childhood Leukemia

Cancers Special Issue Childhood Leukemia

Znaf6eoeky6yjm

Znaf6eoeky6yjm

Case Study Shows Cll May Mask Covid 19 Infection The Hospitalist

Case Study Shows Cll May Mask Covid 19 Infection The Hospitalist

Https Www Bbmt Org Article S1083 8791 19 30338 6 Pdf

Https Www Bbmt Org Article S1083 8791 19 30338 6 Pdf

Leukemia Center Md Anderson Cancer Center

Leukemia Center Md Anderson Cancer Center

Haematological Malignancy Are We Measuring What Is Important To Patients A Systematic Review Of Quality Of Life Instruments Goswami 2019 European Journal Of Haematology Wiley Online Library

Haematological Malignancy Are We Measuring What Is Important To Patients A Systematic Review Of Quality Of Life Instruments Goswami 2019 European Journal Of Haematology Wiley Online Library

Document

Document

Https Kronosbio Com Wp Content Uploads 2020 09 2018 Beataml Genomics Pdf

Https Kronosbio Com Wp Content Uploads 2020 09 2018 Beataml Genomics Pdf

Leukemia Archives Choc Children S Blog

Leukemia Archives Choc Children S Blog

Acute Lymphoblastic Leukemia All Nikki S Story Bmt Infonet

Acute Lymphoblastic Leukemia All Nikki S Story Bmt Infonet

Ibrutinib For Chronic Lymphocytic Leukemia In The Setting Of Respiratory Failure From Severe Covid 19 Infection Case Report And Literature Review Lin 2020 Ejhaem Wiley Online Library

Ibrutinib For Chronic Lymphocytic Leukemia In The Setting Of Respiratory Failure From Severe Covid 19 Infection Case Report And Literature Review Lin 2020 Ejhaem Wiley Online Library

Lucia Altucci Full Professor Of General Pathology Md Phd Specialist In Oncology Precision Medicine

Lucia Altucci Full Professor Of General Pathology Md Phd Specialist In Oncology Precision Medicine

Cells Free Full Text Acute Lymphoblastic Leukaemia Cells Impair Dendritic Cell And Macrophage Differentiation Role Of Bmp4 Html

Cells Free Full Text Acute Lymphoblastic Leukaemia Cells Impair Dendritic Cell And Macrophage Differentiation Role Of Bmp4 Html

Https Ruor Uottawa Ca Bitstream 10393 38112 3 Rose Elaine 2018 Thesis Pdf

Https Ruor Uottawa Ca Bitstream 10393 38112 3 Rose Elaine 2018 Thesis Pdf

The Btk Inhibitor Arq 531 Targets Ibrutinib Resistant Cll And Richter Transformation Abstract Europe Pmc

The Btk Inhibitor Arq 531 Targets Ibrutinib Resistant Cll And Richter Transformation Abstract Europe Pmc

A Case Report Of Hairy Cell Leukemia An Unusual Presentation

A Case Report Of Hairy Cell Leukemia An Unusual Presentation

Children Free Full Text Motor Performance In Children Diagnosed With Cancer A Longitudinal Observational Study Html

Children Free Full Text Motor Performance In Children Diagnosed With Cancer A Longitudinal Observational Study Html

Ijms Special Issue Rna Binding Proteins In Human Diseases From Mechanisms To Therapies

Ijms Special Issue Rna Binding Proteins In Human Diseases From Mechanisms To Therapies

Https Onlinelibrary Wiley Com Doi Pdf 10 1002 Jcla 20305

Https Onlinelibrary Wiley Com Doi Pdf 10 1002 Jcla 20305

Source : pinterest.com